MCCI, de Claudio X, gastó 55 MDP en “investigaciones” contra AMLO
Nancy Flores, noviembre 2, 2024

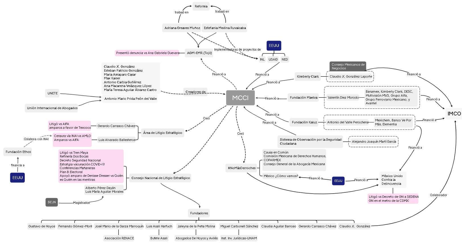
Luego de que la presidenta Claudia Sheinbaum nombró “junior tóxico” al empresario y líder moral del PRIAN, Claudio X González Guajardo, éste aseguró que su labor se centra en el “altruismo”, el “activismo social” y el “activismo político”, con lo que descartó ser un vividor a la sombra de su padre: el empresario Claudio X González Laporte, presidente de Kimberly Clark. Lo que no dijo es que las asociaciones civiles con las que está ligado no hacen altruismo, sino que son grupos de presión. Por ejemplo, el Consejo Nacional de Litigio Estratégico litiga abiertamente contra la nueva Constitución en sus apartados sobre la democratización del Poder Judicial; mientras que Mexicanos Contra la Corrupción y la Impunidad continúa con la manufactura de informaciones falsas disfrazadas de “periodismo” e “investigación aplicada”. En 2023, esta última organización gastó 45 millones de pesos en textos destinados a desprestigiar al gobierno de AMLO; 7 millones en su difusión multimedia, y 3 millones en sus campañas en redes sociales, revela su información contable entregada al SAT
Injerencia de EU en México disfrazada de asistencia económica
Anibal García Fernández, octubre 29, 2024
En la entrega anterior se abordaron algunos aspectos de la política del sexenio anterior en temas laborales. En esta entrega, el objetivo principal es analizar la asistencia económica de Estados Unidos (EU) en México por lo que es importante primero definir qué es la asistencia y qué objetivos cumplen cada una de éstas. Este aspecto es importante porque en el sexenio de Andrés Manuel López Obrador (AMLO), la injerencia estadunidense tuvo una de sus tantas expresiones en el financiamiento a ciertas organizaciones de la sociedad civil, potenciando a grupos opositores.
Pensar y actuar
Pablo Moctezuma Barragán, noviembre 1, 2024

La realidad existe, aunque muchas veces es negada y distorsionada, con informaciones y percepciones falsas o tendenciosas. Sin embargo, hay que conocerla y transformarla, con el fin de superar los problemas que nos aquejan. Por eso, hemos de estar vigilantes para que no nos den “gato por liebre”
COP16: Guía para entender el mecanismo que confronta a países ricos con los megadiversos
IPS, noviembre 1, 2024

En la Conferencia de las Partes sobre Biodiversidad, COP16, los países del Norte y Sur global discuten la creación de un mecanismo que regule la utilización de la información digitalizada de los recursos biológicos (DSI por su siglas en inglés), así como la distribución de las ganancias económicas que conlleva
ONGs piden a gobiernos del mundo ayudar a acabar con crímenes de guerra en Gaza
IPS, noviembre 1, 2024

En una carta, más de 150 organizaciones de la sociedad civil y no gubernamentales hicieron un llamado a los gobiernos del mundo para detener el genocidio de Israel en Franja de Gaza
Kazán, caldero común de la multipolaridad
Prensa Latina, octubre 29, 2024

La Habana, Cuba. Quizás la elección de Kazán para ser la sede de la cumbre de los BRICS (Brasil, Rusia, India, China, Sudáfrica) haya sido con la intención de enviar un mensaje: aquí se “cocina” el nuevo orden mundial que se avecina.



















