En la entrega anterior se abordaron algunos aspectos de la política del sexenio anterior en temas laborales. En esta entrega, el objetivo principal es analizar la asistencia económica de Estados Unidos (EU) en México por lo que es importante primero definir qué es la asistencia y qué objetivos cumplen cada una de éstas. Este aspecto es importante porque en el sexenio de Andrés Manuel López Obrador (AMLO), la injerencia estadunidense tuvo una de sus tantas expresiones en el financiamiento a ciertas organizaciones de la sociedad civil, potenciando a grupos opositores.
Asistencia extranjera
Desde la visión estadunidense, la asistencia extranjera fue establecida durante la Guerra Fría y al calor del triunfo de la revolución cubana en 1959. Así, en 1961, ya con la aplicación de la Alianza para el Progreso, la asistencia extranjera se definió como “cualquier artículo tangible o intangible proporcionado por el gobierno de Estados Unidos [donación, préstamo, venta, crédito o garantía] a un país extranjero u organización internacional, bajo esta o cualquier otra ley, incluyendo pero no limitado a cualquier capacitación, servicio o asesoramiento técnico; cualquier elemento de propiedad real, personal o mixta; cualquier producto agrícola, dólares de Estados Unidos, y cualquier moneda de cualquier país extranjero que son propiedad del gobierno de Estados Unidos”.[1]
Hay tres razones por las cuales se ha otorgado la asistencia desde que fue establecida: 1) seguridad nacional, 2) intereses comerciales y 3) preocupaciones humanitarias.[2] Sin embargo, desde 2006 el gobierno estadunidense utiliza distintas subcategorias para otorgar la asistencia extranjera –como: desarrollo bilateral, desarrollo multilateral, asistencia humanitaria, apoyo económico estratégico y militar y de seguridad.
Según lo anterior, podríamos entonces definir dicha asistencia como la aplicación del poder del Estado estadunidense para lograr la defensa de sus intereses y objetivos de seguridad nacional, que en gran medida son económicos, pues contribuye a fortalecer a los grupos de poder económicos. Las razones humanitarias, incluso, suelen ser una forma de otorgar recursos a empresas estadunidenses. Con lo anterior, la clase política y económica estadunidense mantiene su hegemonía y crea capacidades de injerencia en otros países. El monto del recurso aplicado en otro país e incluso, las instituciones del gobierno estadunidense que participan, va relacionado al grado de importancia que tiene.
Asistencia económica a México en el sexenio de AMLO
Históricamente, México no formó parte de los principales países que recibían financiamiento estadunidense dentro de la región latinocaribeña. Su participación fue marginal hasta que comenzó a aplicarse la Iniciativa Mérida en 2007, con la que Felipe Calderón se aventuró para declararle la guerra al narcotráfico.
A partir de 2007, EU financió varios programas que fueron definidos como prioritarios y que están en rubros como gobernabilidad, crecimiento económico, educación, infraestructura, entre otros. Según datos de Foreign Assistance (actualizados el 26 septiembre de 2024), en los últimos cuatro sexenios, fue el de Enrique Peña Nieto (2013-2018) el que recibió más asistencia económica o para el desarrollo (ver Gráfica 1).
Gráfica 1. Asistencia económica de EU a México (dólares de 2021)
Fuente: elaboración propia con datos de ForeignAssistance.gov
En México hay financiamiento que proviene de ocho departamentos, dos agencias y una fundación, como se muestra en el cuadro 1. Los más relevantes son el Departamento de Estado y la USAID, que en conjunto representaron el 96 por ciento del total de la asistencia económica de Estados Unidos en México en el periodo de AMLO.
Cuadro 1. Asistencia económica de EU a México por Departamento (2019-2024)
| Departamento, agencia o fundación | Millones de dólares (2021) | % |
| TOTAL | 1148.9 | 100 |
| Departamento de Estado | 776.2 | 68 |
| USAID | 327.9 | 29 |
| Departamento del Trabajo | 34.1 | 3 |
| Fundación Inter-Americana | 10.5 | 1 |
| Cuerpo de Paz | 8.3 | 1 |
| Agencia de Comercio y Desarrollo | 2.2 | 0 |
| Departamento de Agricultura | 1.2 | 0 |
| Departamento de Justicia | 0.7 | 0 |
| Departamento de Energía | 0.5 | 0 |
| Departamento de Salud y Servicios Humanos | 0.1 | 0 |
| Departamento del Tesoro | 0.0 | 0 |
| Comisión Federal de Comercio | 0.0 | 0 |
| Departamento del Interior | 0.0 | 0 |
Fuente: elaboración propia con datos de ForeignAssistance.gov
Principales rubros que financian USAID y Departamento de Estado
En cuanto al Departamento de Estado, es la Oficina de Asuntos Internacionales de Estupefacientes y Aplicación de la Ley, conocido por su sigla como INL, la que erogó 687.4 millones de dólares (constantes de 2021, sin la inflación para poder hacer series históricas), entre 2019-2024. La segunda oficina con más recursos del Departamento de Estado fue Población, Refugiados y Migraciones, y contó con un financiamiento de 82.3 millones de dólares en el mismo periodo.
En cuanto a la USAID, esta agencia tiene nueve oficinas que financian proyectos en México, y es la Oficina de América Latina y el Caribe la más importante, por dos razones: el monto y las organizaciones que reciben financiamiento. Esta Oficina recibió 323 millones de dólares en el sexenio de AMLO (98.5 por ciento del total de USAID).
Esta oficina es la que financia a asociaciones ligadas a la oposición política, como: México Evalúa, IMCO, Mexicanos Contra la Corrupción y la Impunidad, Artículo 19, Data Cívica, Cómo Vamos La Paz, Consejo Civil Mexicano para la Silvicultura Sostenible, AC, entre otros. En más de una ocasión, el expresidente Andrés Manuel López Obrador mencionó que había pedido al gobierno de EU la aclaración por el financiamiento a opositores en México. La última carta fue en 2024. Ahora, con el gobierno de Claudia Sheinbaum se suma la solicitud de información por el secuestro del narcotraficante Ismael –el Mayo– Zambada, en el que estuvo presumiblemente implicada la DEA.
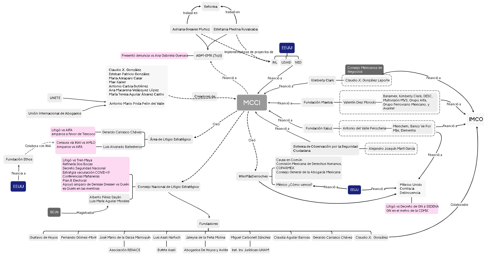
Como se ha detallado en otras investigaciones de Contralínea, en el IMCO, Mexicanos Contra la Corrupción y la Impunidad (MCCI), el Consejo Mexicano de Litigio Estratégico, entre otras organizaciones, confluyen los principales grupos de poder económico y fáctico del país y sus representantes, entre los que destaca Claudio X González Guajardo; también, empresarios prominentes de México, que se beneficiaron del periodo neoliberal (1982-2018). La red de poder constituida por estos grupos, como se muestra en la figura 1, llega al Consejo Mexicano de Negocios, a la Coparmex, a miembros del Poder Judicial, organizaciones de la sociedad civil, y son estos mismos grupos los que litigaron contra las reformas y proyectos impulsados por el gobierno de AMLO.
Figura 1. La red de poder contra la 4t
Fuente: elaboración propia con datos de ForeingAsisstance.gov
Oficina para AL y el Caribe, instrumento injerencista
Dentro de la USAID, es la oficina para ALC la que otorga el mayor financiamiento a varias organizaciones que instrumentaron proyectos contra el primer gobierno de la 4T. Dentro del marco de análisis de lo que se denomina guerra híbrida, uno de los aspectos que le dan forma es la proyección del poder blando (soft power). Andrew Korybko, quien ha teorizado sobre la guerra híbrida ofrece un marco de análisis en el que menciona que “Estados Unidos es precursor de una nueva estrategia para hacer guerra en el mundo multipolar: el ‘liderazgo velado’. Esto permite a EU tercerizar las operaciones de desestabilización a aliados regionales con ideas afines, si el blanco se considera muy caro o políticamente sensible para que EU persiga directa y unilateralmente”.[3]
Analizado así, esta oficina de la USAID ha financiado a organizaciones que han litigado contra el aparato de Estado –como las reformas al sistema de justicia–, han difundido noticias falsas, han contribuido a identificar ciertos factores psicológicos capaces de causar, cambiar o reforzar ciertos comportamientos y matrices de opinión contra el gobierno objetivo –en este caso, de la 4T–, y determinar los momentos políticos clave para lograr la mayor incidencia en la población. En otras palabras, han realizado una manufacturación de consenso para ganar “las mentes y corazones” de la población mexicana, y revertir el proceso de transformación nacional.
En la figura 2, se destacan algunas de las organizaciones y empresas que han tercerizado la asistencia del gobierno de EU en México y forman parte de la expresión del poder suave en el país. Antes, es pertinente hacer dos aclaraciones: 1) no todas las organizaciones sociales en México tienen financiamiento de EU o de poderes fácticos, por lo que siempre es relevante hacer esta distinción al momento de analizar el amplio espectro de organizaciones civiles, sociales y no gubernamentales en México, y 2) a partir de la llegada del gobierno de Joe Biden, hubo modificaciones en la estructura del gobierno, por lo que la National Endowment for Democracry (NED) dejó de informar a qué organizaciones otorga financiamiento. Es una gran opacidad pública de un país que se precia ser el “modelo de democracia” mundial.
Figura 2. Financiamiento de la Oficina de América Latina y el Caribe de la USAID (2019-2024)
Fuente: elaboración propia con datos de ForeingAsisstance.gov
El esfuerzo que realizó el expresidente Andrés Manuel López Obrador en las conferencias matutinas –1 mil 438 conferencias, más de 2 mil horas– sirvió para desactivar la manufacturación de consenso, evidenciar las noticias falsas, informar oportunamente a la sociedad cumpliendo con el derecho humano a la información, así como exhibir a los grupos de poder opositores, nacionales y extranjeros. Fue, en síntesis, un acto político cotidiano para desactivar la guerra híbrida en el país, que impuso la agenda política y mediática. Un acto que, sin duda, deberá estudiarse con mucho más detalle.
A pesar de este esfuerzo, el proyecto político-económico de la 4T tuvo varios reveses a lo largo de los casi seis años que gobernó López Obrador, y comenzó a tener más sentido cuando la ministra Norma Piña asumió la presidencia de la Suprema Corte de Justicia de la Nación (SCJN), pues judicializó las reformas propuestas por el expresidente, e impidió su aplicación –incluidas las reformas político electorales–, además de que la gestión de Piña propició la liberación de generadores de violencia. Por lo anterior, al impedir las primeras reformas político electorales (conocidas a la postre como el Plan A), se generó el Plan B que también fue judicializado y, comenzó a tomar forma el Plan C, un paquete de reformas que concatenan muchas de las luchas históricas del pueblo mexicano y que suben a rango constitucional, al obtener mayoría calificada en el Congreso. La judicialización de la política –que no lawfare– será el tema de la siguiente entrega.
[1] “Foreign Assistance: An Introduction to U.S. Programs and Policy”, Congressional Research Service, 10 de enero de 2022, p. 2, disponible en: https://crsreports.congress.gov/product/pdf/R/R40213
[2] Ibid, p. 4.
[3] Korybko, Andrew, Guerra Híbrida. De las revoluciones de colores a los golpes, Sao Paulo, Expresao Popular, 2018 [2015], p. 20.
Te puede interesar: Sin un Poder Judicial corrupto, Calderón en la lista de pillos a enjuiciar





















